2026 上海三公招生简章发布|报考流程 + 时间轴 + 报名注意事项来咯~
发布于:2026-04-08 17:54 阅读次数:次 编辑:Vicky

自我介绍核心技巧:直奔主题,不要写“正确的废话”!直接列出所取得的成绩和奖状,上来就摆成绩、摆数字。
证书顺序建议:市/区级荣誉 > 数学 > 信息学 > 英语 > 语文 > 科创 > 艺体。贴合三公评价导向。
表现课外兴趣:三公学校实打实看特长,特别是上外附中,课后兴趣课极其丰富,孩子有特长说明与学校理念匹配,是加分项。
表述综合能力:根据“五育并举”陈列能力
-
德(团队协作、领导力)
-
智(自主学习、逻辑思维)
-
体(作息规律、规则意识)
-
美(情感丰富、懂得欣赏)
-
劳(生活自理、注重实践)
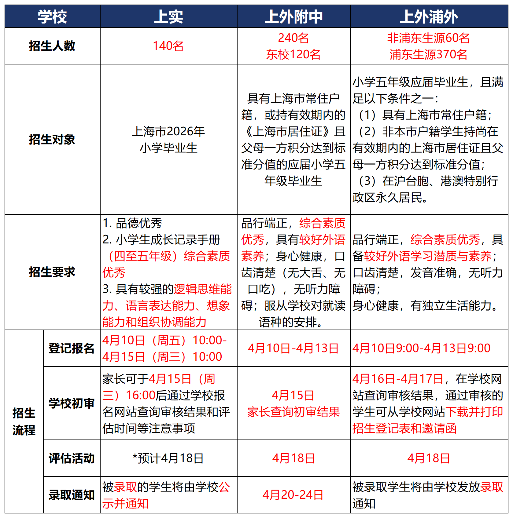
上实:需回答“灵魂五问”,2024年已有两题发生变化,第三问改为“您认同上实的办学理念和学制改革吗?(20字以内)”,第五问改为“对于超前学习您的态度是什么?(20字以内)”。
建议简要回答,紧扣上实“尊重个性差异,发掘个性潜能”的办学理念,表达超前学习的突出孩子与学校的匹配度。
上实培养目标:学校积极探索拔尖创新人才早期识别培育的有效路径和实施策略,初中阶段着力培养学生创新思维、实践能力、社会情感能力三大素养,构建小初高学段贯通式培养路径,通过打造具有综合性、实践性、连贯性的课程体系,推动学习方式的改变,助力拔尖创新人才早期识别与培育。

上外附中:要选志愿,需认真了解班级特色——多语种科创班、双外语班、“一带一路”语种班,根据孩子的外语基础和兴趣选择,避免盲目填报。
上外附中2026年计划招收学生240名。分设英语班、多语种科创班、双外语班和“一带一路”语种班。
-
多语种科创班侧重对学生科学素养的培养,学生除主修英语外,可选修一门非英语语种;
-
双外语班学生同时主修两种语言,德语、法语、日语、西班牙语中的一门+英语;
-
“一带一路”语种班中,俄语学生采用双外语主修模式(同时主修俄语和英语),其余学生除主修英语外,在葡萄牙语、意大利语、阿拉伯语中选择一门辅修。

上外浦外:自我介绍300字,需精炼突出亮点。浦东户籍学生可重点强调户籍优势,有国际象棋特长或理科优势的孩子可重点体现。
浦外课程体系严格遵循国家课程标准与上海市课程计划,重点强化外语学科优势,构建适配未来人才需求的培养模式。
学校外语课程特色鲜明,开设包括英语、德语、法语、日语、俄语在内的五门外语课程,实施“英语见长,多语发展”的培养策略,并提供“双外语主修”及“主修+选修”的复合模式。
除了强化外语教育,学校还注重学生德、智、体、美、劳全面发展,依托多语种优势推进多元文化理解,构建“语言基础+核心素养+创新实践”三维育人模型。学校重视基础学科拔尖人才与创新人才的培养,建立数学、物理、化学、生物、信息学七年贯通培养体系,通过国家课程精品化、校本课程特色化、实践活动项目化的三维课程架构,致力于培养具有坚实外语功底、卓越创新能力、深厚家国情怀与开阔国际视野的新时代人才。

2026年三公竞争势必非常激烈,尤其是浦外升级后,预计会吸引更多牛娃报考,但请各位家长放平心态,做万全的准备,平静地迎接结果。三公虽然非常好,但绝不是唯一的出路!无论最终结果如何,孩子在备考过程中收获的成长和进步,培养的逻辑思维、自主学习能力和文化素养,才是最宝贵的财富。
犀牛老师整理了上海三公学校简历模板、往年考试题目、模考卷等,打算报名上海三公学校的5年级学生家长,以及正在持续观望三公的低年级学生家长都可以参考看看~现在联系客服即可免费领取全套三公备考资料!




上海犀牛教育三公备考课程:AMC8+小托福
犀牛教育针对备考上海三公学校的孩子,设置了pre-amc8和ket/pet/小托福课程,帮助学生从基础开始,全面进行课程学习,夯实基础,强化提升,冲刺备考!
【犀牛AMC8课程】针对各年级孩子基础现状,进行针对性的提升,包含基础夯实、强化提升、考前冲刺三个阶段。
【犀牛小托福课程】分模块学习,听力、阅写、语言形式各模块知识点梳理,结合专项训练,根据不同学习需求提供课后资料支持,如词测、模考等。
1-2年级:袋鼠数学竞赛L1+ket预备班
3-4年级:PreAMC8+科创 + 小托福基础/提升班
4-5年级:AMC8强化/冲刺 + 小托福强化/冲刺班

班型设置:3-8人小班,1v1课程
上课语言:中英文双语/全英文
授课模式:线上线下同步,徐汇/浦东/黄浦/虹桥均有校区

