3-4年级想考AMC8?这本《Prealgebra》入门刚刚好!
发布于:2026-04-24 10:17 阅读次数:次 编辑:Vicky
低龄孩子想入门AMC8,直接刷AMC8真题难度太高、容易受挫。不少3-4年级家长都在纠结,零基础普娃备考AMC8该用什么教材。AoPS经典《Prealgebra》预科代数,内容通俗易懂、衔接平缓,适配低龄学生思维节奏,是AMC8入门的优质核心教材,帮孩子打好高阶数学基础,轻松开启竞赛学习。

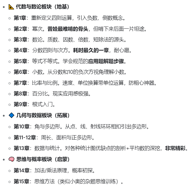
很多家长一看书名《Prealgebra》就以为这书只讲代数,这是一个巨大的误解!这本书虽然叫预科代数,但只有前9章是代数内容,后续的第10-12章是几何,第13章是数据和统计,第14章是组合与概率,第15章是一些思维方法。

这本书更像是正式进入代数的前奏,从代数的角度重新梳理全部小学数学知识,总复习及拓展,内容非常全面。而这套书之后的Introduction入门系列,会将代数、几何、数论彻底分开。因此我们建议大家先让孩子从《Prealgebra》入门铺垫,后续再逐个深入学习Introduction系列。

《Prealgebra》怎么刷?
《Prealgebra》适配年级参考(精准避坑)
-
普娃:3-4年级开始刷,节奏放缓,扎实掌握每一个知识点;
-
牛娃:可提前至2-3年级,进度可加快;
-
5年级:适合快速查缺补漏+预习,无需逐章慢学;
-
6年级:除非数学基本概念非常薄弱、理解有问题,否则无需刷这本,直接进阶到下一本Algebra即可。

结合普娃的学习特点,我们整理了《Prealgebra》这本书的重点与难点,家长可以针对性引导孩子学习~
普娃重点攻克章节(需多花时间):
1. 第2章(幂次):这是普娃最需要适应的一章,正式进入高阶乘法世界,涉及零次方、负次方,是后续分解质因数、分数、小数学习的基础,一定要学扎实。
2. 第4章(分数):包含分数的四则运算及次方,是全书的核心基础,孩子需要花较长时间适应复杂的四则混合运算,务必把加法、乘法的核心概念吃透。
3. 第7章(比例):涉及比率、比例、单位换算,还有速度和工作效率的知识点,里面的带单位运算法,能有效避免孩子做应用题时粗心出错。
4. 第13章(平均数):包含各类统计图的解读与应用,对平均数的讲解非常透彻,但部分题目绕弯较多,需要孩子具备缜密的思维,逐层分析推进,避免想当然。
《Prealgebra》高效学习建议
普娃学习时,很容易出现“想当然”、“不逐层分析”的问题,建议通过大量刷题,强化孩子对实际数学问题的精确还原能力,以及剥茧抽丝、逐步简化问题的能力。
时间和精力充足的情况下,学完Prealgebra前9章(代数部分)后,可以刷小蓝书1-7章巩固一下,再继续学习这本书10-15章(几何、统计、组合等)的内容,衔接AMC8备考更顺畅。

其实刷这本Prealgebra,不仅能学数学,还能同步提升英语能力!很多孩子平时看的原版书以小说为主,科普文也多是社科类,背单词时最容易混淆抽象词汇。
而这本数学书里,能让孩子清晰分辨各类抽象词,比如rate(速率)和ratio(比例)、plurality(相对多数)和majority(绝对多数)、reflex(反射角)、supplementary(补角)和complimentary(余角)等。
而且除了这些抽象词汇,书中的英文表述非常简单规范,门槛不高,比英文小说更容易理解,相当于“数学+英语”双提升,性价比拉满!
如果孩子正处于3-4年级,想提前规划AMC8备考、夯实数学基础,这款Prealgebra教材绝对是入门首选!如果想让孩子挑重点刷,可以参考下面的目录针对性安排~


Prealgebra目录
犀牛老师整理了《Prealgebra》这本书的电子版资源,免费送给大家!有需要的家长可以添加小助手微信,备注“AMC8教材”,即可免费领取电子版,助力孩子高效开启竞赛启蒙、稳步提升,轻松开启AMC8备考之路!
右下角联系客服,回复【教材】免费领取!

