最新!北京IGCSE国际学校汇总,公办 / 民办 / 外籍怎么选更出分?
发布于:2026-04-16 18:44 阅读次数:次 编辑:大喜老师
北京外籍 / 留学家庭适量多,再加上政策支撑和相当成熟的英式教育产业链,已经形成了全国最成熟的 IGCSE 教育生态
北京有哪些学校都开设了IGCSE课程?选择学校时有哪些判断标准?IGCSE课程在学习过程中有哪些“避坑要点”家长一定要知道?快来一起看看吧!
北京IGCSE培训辅导可点击右下角网站客服在线咨询

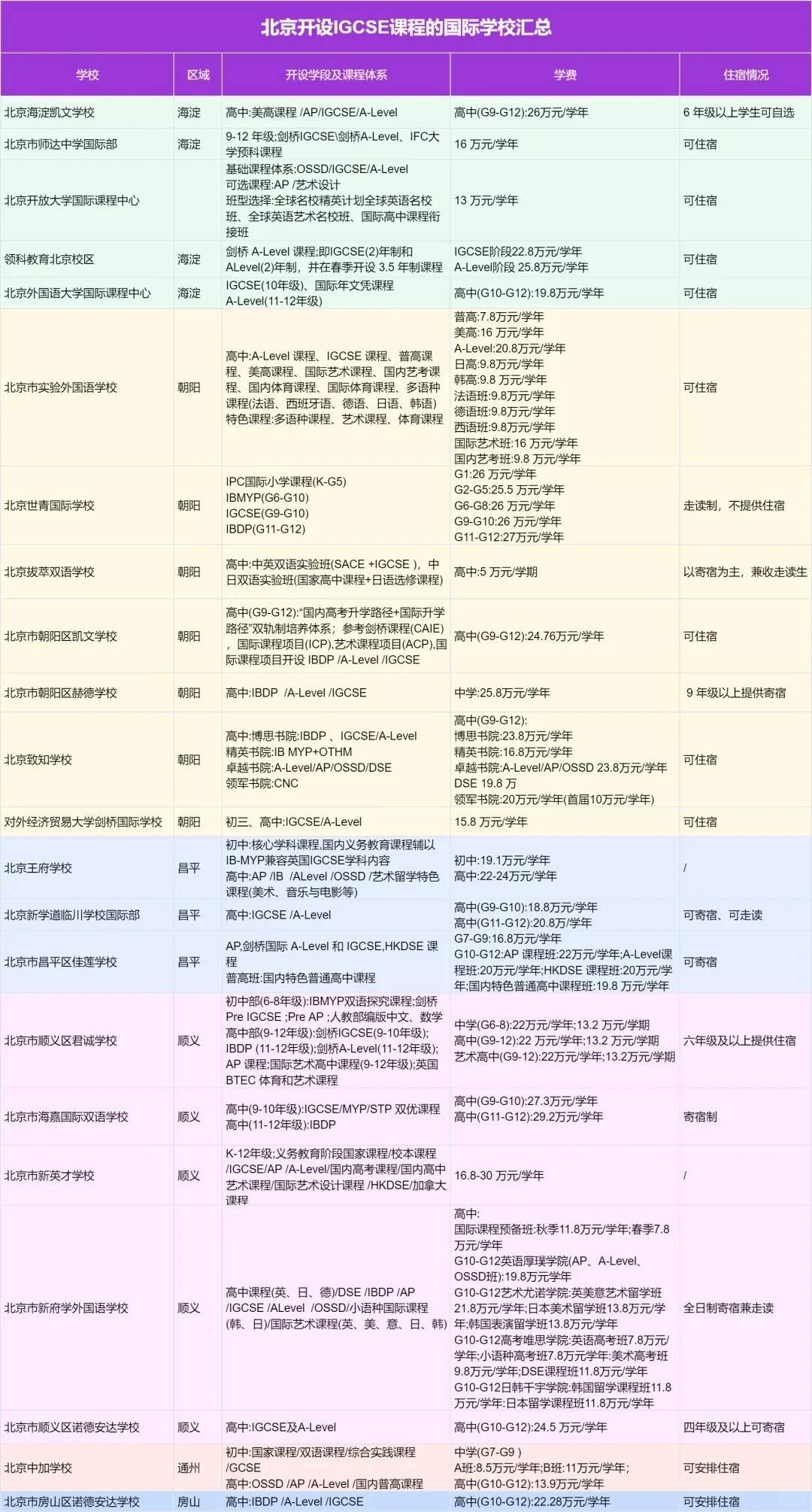
先来看看北京国际部的情况
一般开设AL课程体系的国际部往往会开设IGCSE课程,把它作为高中国际课程(比如A-Level或IB)的前置和衔接课程。
像北京市第八十中学国际部,它的初中阶段就有IG融合项目,把国内基础教育和IGCSE的内容结合起来。
其他一些知名的国际化学校,比如哈罗北京、海淀凯文学校、德威英国国际学校等,也普遍提供IGCSE课程。不过具体到每个学校,课程设置和开始年级可能不太一样,有的在初中,有的在高中预备阶段。建议家长们在择校时,多方打听(官网或者学校开放日皆可)问清楚,也可添加北京择校小助手微信:xnew78,在线咨询


想冲好大学,IGCSE 绝对不能躺平。
你可以把它理解成一块”隐形敲门砖”+“加分项”。
大学申请 = IGCSE 打底 + ALevel/IB成绩定高度
虽然大学官方的录取要求主要看的是ALevel或者IB课程的大考成绩,招生官在审核材料时,也一定会看你的IGCSE成绩单。
为什么呢?因为IGCSE成绩就像你学术能力的”早期证明”。ALevel只有3-4门课,展示的是你在少数科目上的深度;
而IGCSE通常要学8-10门课,它能全面反映你在初中阶段的学术广度、学习稳定性和基础扎不扎实。甚至对于牛津、剑桥、帝国理工这些G5名校来说,当两个申请者的A-Level预估分差不多时,IGCSE成绩就成了关键的区分依据。
北京IGCSE学校虽多,但全英文授课、科目多、进度快、校内大班,80% 学生都会遇到:英语读题慢、理科听不懂、答题不规范、时间不够用等问题。北京犀牛教育特为学习IGCSE课程的同学开设多款培训课程
北京IGCSE培训辅导可点击右下角网站客服在线咨询

针对北京 IGCSE 学生提供多种培训方式:同步巩固,跟上校内进度;薄弱科目专项突破;真题训练 + 答题模板,稳拿 A/A*;

✅IGCSE先修衔接班(适合:转轨新生 / 新高一)
上课重点:学科核心词汇扫盲、基础知识点预习、全英文授课适应、解题入门
目标:赢在起跑线,开学直接跟上,不做 “后进生”

✅IGCSE同步培优班(适合:在读 IG 学生)
上课重点:紧贴校内进度,单元重难点精讲、错题分析、作业辅导、知识点默写
目标:稳扎稳打,校内考试拿高分,无知识漏洞
✅1 对 1 定制班(适合:薄弱科 / 偏科 / 目标高分)
时长:完全定制,按学生基础、目标调整
上课重点:入学测评定位短板,专属教案、针对性授课、全程督学、个性化答疑
目标:单科突破,弱科提分、强科冲 A*,效率最大

✅考前冲刺班(适合:大考前 1-3 个月)
上课重点:考纲深度解析、历年真题精讲、答题模板总结、易错题集训、全真模考
目标:短期暴涨,掌握得分技巧,冲刺 A*/9 分

课前:入学测评,定位薄弱点,定制学习计划
课中:知识点精讲 + 互动练习 + 当堂消化,拒绝 “听了就忘”
课后:学管老师督学(笔记检查、错题订正、单词默写),每日学情反馈
考前:模考 + 复盘 + 押题,全程陪伴到出分

北京IGCSE培训辅导可点击右下角网站客服在线咨询


