2026 深圳国际生 AMC10 全攻略:考试时间、备考规划、升学价值一网打尽
发布于:2026-04-16 12:00 阅读次数:次 编辑:Aidy
在深圳国际教育赛道,AMC10已成为深国交、贝赛思、蛇口国际等顶尖名校的 “升学标配”!
2026 赛季 AMC10 备考已全面启动,本文立足深圳国际生升学现状,从考试解读、考点对接、高分策略到时间规划,整理一站式备赛全攻略,助力精准冲刺、少走弯路,无缝适配名校升学需求。
作为美国数学协会(MAA)主办的权威赛事,AMC10不仅是10年级及以下学生冲击AIME、解锁藤校申请的关键跳板,更深度适配深圳国际生的升学需求。
AMC10参赛年级:
AMC10面向10年级及以下、未满17.5周岁的学生,深圳7-10年级国际生是主要参赛群体,基础扎实的6年级学生也可提前启蒙。
AMC10考试形式:
2026年的AMC10考试将继续沿用线下考试的方式,采用中英双语试卷,75分钟完成25道单项选择题,满分150分,评分规则为答对得6分、不答得1.5分、答错得0分,学会“战略性取舍”,不盲目猜题,是考生提分的关键。
AMC10奖项:
AMC10奖项与升学挂钩紧密,全球前1%可获全球卓越奖,前5%可获全球优秀奖,25年首次增加了前10%和前25%的奖项,大大增加了学生的获奖概率。
对国际生而言,AMC10前5%是申请美本STEM专业的强力佐证,英本G5院校数学、工程专业也十分看重这份成绩。

在深圳,AMC10已成为国际生的“升学敲门砖”,深国交、深圳中学国际部等顶尖院校,不仅认可其成绩,入学考试中还常出现AMC10同类题型,尤其几何、数论模块的考察难度高度适配。
但深圳国际生备考也存在三大痛点:
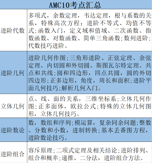
一是校内数学重标准解法,而AMC10侧重灵活建模,数论、组合等模块是多数学生的薄弱项;
二是时间分配不合理,AMC10要求75分钟25道题,不少学生在前10题过度耗时,导致后期难题没时间作答;
三是备考盲目,仅靠刷题不总结,同类错误反复出现,难以形成解题思维。
结合深圳国际生校内课程安排,建议至少提前6个月启动AMC10备考,按“基础夯实、专项突破、全真冲刺”三阶段推进,兼顾校内学习与竞赛备考。
AMC10基础夯实期:2026年6月之前
核心是搭建代数、几何、数论、组合四大模块知识体系,重点攻克前15道基础题。建议按代数、几何、数论、组合的顺序系统学习,每天投入1-1.5小时,建立错题本,标注知识漏洞,为后续备考筑牢基础。

AMC10专项突破期:2026年7月至9月
此时深圳国际生正值暑假,时间相对充裕,可重点攻克16-20道中档题,突破压轴题难点,建议刷近10年AMC10真题,分类总结高频题型,学习特殊值代入、排除法等竞赛技巧,每周投入6-8小时专项训练,重点弥补数论、组合等薄弱模块。
AMC10全真模拟冲刺期:2026年10月至11月
核心是适配AMC10考试节奏,冲击奖项或AIME,每周进行1-2套75分钟限时模考,模拟考场环境,重点复盘21-25道压轴题,优化答题策略,确保前16题零失误,合理分配时间,避免因一道难题影响整体得分。
当前2026赛季AMC10备考已进入关键期,结合深圳本地升学需求,早规划、早行动,精准发力,才能在竞争中脱颖而出!犀牛教育课程咨询方式:19191713239(同微信)
针对深圳国际生的备考需求,犀牛教育开设分层AMC10辅导课程,适配不同基础学生:
-
Pre AMC10培训课程:适合超前备考AMC10竞赛的6-8年级学生,以补充薄弱知识,补充初中和高一数学衔接为主。
-
AMC10培训课程:适合考完AMC8或者9-10零基础备考AMC10的学生,覆盖基础阶段,强化阶段,冲刺阶段备考。

犀牛教育AMC10培训课程的授课老师深谙深圳国际生备考痛点,配套自研讲义,线上线下同步授课,不耽误校内课程,同时提供三师伴学服务,全程跟进备考进度,协助报名、提供真题资料包,为深圳国际生省去备考琐事。

