AMC8数学竞赛详细规划+AMC8真题+AMC8培训课程轻松冲奖
发布于:2026-03-12 10:23 阅读次数:次
不管是初次备考AMC8,还是想要二次刷分,清晰的备考顺序都至关重要!做好分年级、分阶段规划,把握复习节奏,才能高效备考、稳步提分。今天就给大家讲清楚AMC8要怎么正确规划?怎么选靠谱的AMC8培训课程?
AMC8怎么准备才能拿奖?
备考AMC8需结合分阶段学习、分年级规划、真题训练及是否选择参加AMC8培训课程入手。
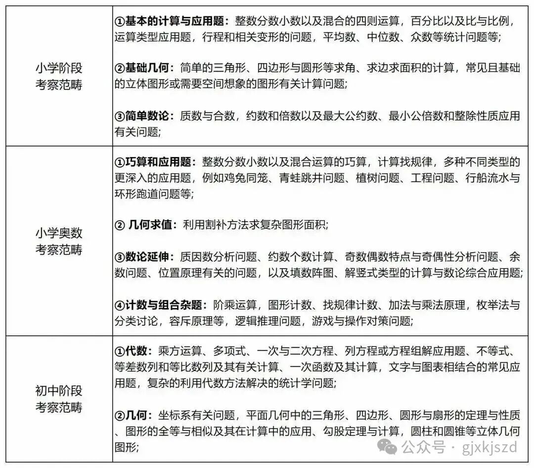
AMC8对标的是美国8年级的水平,所以里面也带有很多超纲的数学知识,像我们国内小学数学知识+数论(质数、因数、最大公约数,最小公倍数)+拓展(排列组合,概率,统计)+30%初中知识(平面几何+立体几何),这些都有考察的。零基础考生需先明确考试形式和难度,再系统梳理知识点,建立知识体系,并通过基础测试找出薄弱环节针对性强化。

2.搜集AMC8备考资料
首要的就是AMC8真题,官方历年真题是备考的核心资料,能让考生熟悉考试题型、难度和命题风格。做真题时,要按照考试规定的时间进行模拟测试,之后认真分析错题,总结解题方法和技巧。

线上资源
AoPS:这是一个知名的数学竞赛学习网站,提供了丰富的学习资源,包括论坛、在线课程、练习题等。在论坛上,考生可以与其他爱好者交流解题思路和方法,获取更多的学习灵感;在线课程由专业的教师授课,讲解详细深入;练习题则按照不同的知识点和难度进行分类,方便考生有针对性地进行练习。
有些家长觉得孩子校内数学不错,不会过多干涉孩子学习,认为校内成绩好=AMC8能拿高分。
经过对比分析,我们可以发现AMC8数学竞赛大纲与上海G6-G9校内数学教材在内容上具有很高的契合度,但超出了江苏、浙江校内数学知识的内容。
整体来看,AMC8涵盖了校内3年级至8年级的大部分数学知识点,其中:几何部分占比最高,大约占25%;计数和概率、代数一、数论、代数二等其他领域也占有相当比例。
虽然AMC8的难度高于校内数学,但它依然基于学生在校期间所学的基础知识,并在此基础上进行了扩展和深化。
3年级学生:以培养兴趣、打牢基础为主,目标AMC8低龄荣誉奖(AR),重点掌握小学重难点知识(如整数运算、公因数与公倍数、三角形面积、鸡兔同笼问题等)。
4-5年级学生:补充初一初二知识(数列、排列组合、统计概率等),基础一般者目标前5%,基础较好者可挑战前1%。
6-7年级学生:根据自身能力设定目标,侧重进阶知识点学习。
初期(8-10周):系统学习各模块知识点(如平面几何图形性质、概率统计基本概念),每天学习2-3小时,串联算术、代数、几何等基础内容,形成知识框架。
中期(考前2个月):刷8-10年真题,掌握常见考法;总结错题并反复练习,针对难点加深理解;提升做题速度,注意前15题基础题需高效完成,预留时间给后10题难题。
冲刺(考前半个月至一周):每天全真模考适应节奏,回顾高频考点(方程求解、三角形性质等),用错题集查漏补缺;训练答题技巧(排除法、代入法),调整心态避免紧张。
上面提到了AMC8考察的知识点,这些知识点有些需要学生超前学习,要是学生平时校内学习很稳,也提前学习了初中知识,拓展了课外学习,先通过做题感受AMC8的整体难度。如果自己觉得通过自主复习能拿下目标分数,那就可以自学。反之,校内基础比较弱,学起来有些吃力的同学,我还是建议孩子跟着培训班走,专业老师诊断学习情况,制定详细的AMC8规划,教授解题技巧,科学学习,高效率拿下AMC8高分。
犀牛AMC8培训班正在报名,根据孩子前测成绩匹配合班型,家长不用担心孩子跟不上课程进度。需要做测试的家长可以联系我。
犀牛教育为准备2026年AMC8数学竞赛和长线备考AMC8的同学,开Pre-AMC8、AMC8直通车、AMC8预备、AMC8基础、AMC8强化冲刺等多种班课,每个班型内容针对的学生基础、年龄、教学重点也不同,帮助各位考生掌握考点,培养解题技巧和思路,提升学生的解题速度和准确性。

AMC8上课地址
北京、上海、广州、深圳、杭州、合肥、厦门、南京、武汉、常州、苏州、无锡、宁波、青岛、成都、重庆、天津、香港、新加坡等地
AMC8线上课程
犀牛AMC8线上课程采用线上直播(腾讯会议),区别于传统线上录播课程,可以随时与老师在线互动答疑,培训课程完成后可以回放,重复学习,直至掌握相关知识点。
小班或一对一教学
一般采用4-8人小班教学模式或一对一辅导模式。小班教学能让老师关注到每个学生的学习情况,进行有针对性的指导;一对一辅导则可根据学生的具体情况制定个性化的学习方案。
双语或纯英文授课
提供中英双语授课和纯英文授课两种选择,帮助学生在学习数学知识的同时,与国际教育接轨,适应国际竞赛的语言要求。
使用教材
自研AMC8教材,真题讲义,破解疑难点,帮助学员顺利通关。
犀牛AMC8课程完整服务流程:包含前测、选班、入班,建立班主任 + 老师 + 家长沟通群,进行课前提醒和课后反馈,以及课后作业答疑等环节,全方位保障学生的学习效果。

